UNIDENTIFIED
TOP SEGA 800
|
Category |
Video card |
|
Video Type |
EGA/Monochrome |
|
Video Processor |
Unidentified |
|
Highest Resolution Supported |
800 x 600 |
|
Data Bus Type |
8-bit ISA |
|
Memory Type |
DRAM |
|
Maximum Onboard Memory |
64KB (Location unknown) |
|
CONNECTIONS | |||
|
Purpose |
Location |
Purpose |
Location |
|
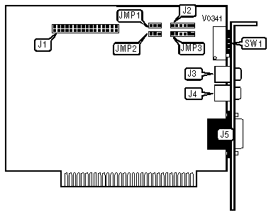
Feature connector |
J1 |
RCA jack 2 |
J4 |
|
Light pen connector |
J2 |
9-pin analog video port |
J5 |
|
RCA jack 1 |
J3 | ||
|
I/O PORT ADDRESS CONFIGURATION | ||
|
Port |
JMP1 | |
| » |
3xxh |
Pins 2 & 3 closed |
|
2xxh |
Pins 1 & 2 closed | |
|
MONITOR TYPE SELECT | ||
|
Type |
JMP2 | |
| » |
EGA |
Pins 1 & 2 closed |
|
Other |
Pins 2 & 3 closed | |
|
BIOS TYPE SELECT | |
|
Type |
JMP3 |
|
27128 |
Pins 1 & 2, 4 & 5 closed |
|
27256 |
Pins 2 & 3, 5 & 6 closed |
|
CARD MODE CONFIGURATION | |||
|
Mode |
SW1/5 |
SW1/6 | |
| » |
EGA |
On |
On |
|
CGA |
Off |
On | |
|
Monochrome/Hercules |
Off |
Off | |
|
DISPLAY CONFIGURATION | ||||||
|
EGA Adapter |
Monochrome Adapter |
CGA Adapter |
SW1/1 |
SW1/2 |
SW1/3 |
SW1/4 |
|
Color 40 x 25 |
Secondary |
N/A |
On |
Off |
Off |
On |
|
Color 80 x 25 |
Secondary |
N/A |
Off |
Off |
Off |
On |
|
EGA normal color |
Secondary |
N/A |
On |
On |
On |
Off |
|
EGA Hi-resolution |
Secondary |
N/A |
Off |
On |
On |
Off |
|
Monochrome |
N/A |
Color 40 x 25 |
On |
Off |
On |
Off |
|
Monochrome |
N/A |
Color 80 x 25 |
Off |
Off |
On |
Off |
|
Color 40 x 25 |
Primary |
N/A |
On |
On |
On |
On |
|
Color 80 x 25 |
Primary |
N/A |
Off |
On |
On |
On |
|
EGA normal color |
Primary |
N/A |
On |
Off |
On |
On |
|
EGA Hi-resolution |
Primary |
N/A |
Off |
Off |
On |
On |
|
Monochrome |
N/A |
Color 40 x 25 |
On |
On |
Off |
On |
|
Monochrome |
N/A |
Color 80 x 25 |
Off |
On |
Off |
On |