JOINDATA SYSTEMS, INC.
G-HOST4000
|
Category |
Video |
|
Video Types Supported |
XVGA |
|
Video Processor |
ET-4000 |
|
Highest Resolution Supported |
1024 x 768 |
|
Data Bus Type |
32-bit VESA Local Bus |
|
Memory Type |
DRAM |
|
Maximum Onboard Memory |
1024KB |
|
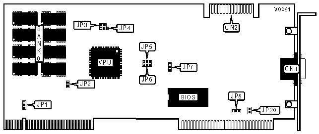
CONNECTIONS | |||
|
Purpose |
Location |
Purpose |
Location |
|
15-pin analog video port |
CN1 |
VESA Feature connector |
CN2 |
|
WAIT STATE SELECTION | ||
|
Wait state |
JP2 | |
| » |
0 wait state |
On |
|
1 wait state |
Off | |
|
LOCAL BUS SELECTION | |||
|
Setting |
JP1 |
JP4 | |
| » |
Enabled |
Pins 1 & 2 closed |
Pins 1 & 2 closed |
|
Disabled |
Pins 2 & 3 closed |
Pins 2 & 3 closed | |
|
MEMORY BUS CONTROL SIGNAL CONFIGURATION | ||
|
Signal |
JP3 | |
| » |
Originate G486PLB motherboard |
On |
|
Originate G-Host4000 VGA card |
Off | |
|
CLOCK CONFIGURATION | |||||
|
Generator |
Switch |
JP5 |
JP6 |
JP7 | |
| » |
Enabled |
Enabled |
Pins 1 & 2 closed |
Pins 1 & 2 closed |
Pins 2 & 3 closed |
|
Disabled |
Disabled |
Pins 2 & 3 closed |
Pins 2 & 3 closed |
Pins 1 & 2 closed | |
|
BIOS SELECTION | ||
|
BIOS |
JP8 | |
| » |
32KB |
Pins 1 & 2 closed |
|
64KB |
Pins 2 & 3 closed | |
|
IRQ2 LINE STATUS CONFIGURATION | ||
|
Setting |
JP20 | |
| » |
Enabled |
On |
|
Disabled |
Off | |