ACER, INC.

28.8 internal MODEM (Jumper)

Card Type

Modem(synchronous/asynchronous), Fax, Voice

Chip Set

Unidentified

Maximum Data Rate

28.8Kbps

Maximum Fax Rate

14.4Kbps

Data Bus

8-bit ISA

Fax Class

Class I & II

Data Modulation Protocol

Bell 103A/212A

ITU-T V.22, V.22bis, V.32, V.32bis, V.32terbo, V.34

Fax Modulation Protocol

ITU-T V.17, V.21CH2, V.27ter, V.29

Error Correction/Compression

MNP2-5, V.42, V.42bis

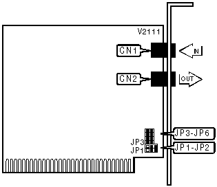
CONNECTIONS

Function

Label

Function

Label

Line in

CN1

Line out

CN2

com PORT ADDRESS

Setting

JP1

JP2

COM1 (3F8h)

Pins 1 & 2 closed

Pins 1 & 2 closed

COM2 (2F8h)

Pins 2 & 3 closed

Pins 1 & 2 closed

COM3 (3E8h)

Pins 1 & 2 closed

Pins 2 & 3 closed

COM4 (2E8h)

Pins 2 & 3 closed

Pins 2 & 3 closed

INTERRUPT

Setting

JP3

JP4

JP5

JP6

IRQ2

Closed

Open

Open

Open

IRQ3

Open

Closed

Open

Open

IRQ4

Open

Open

Closed

Open

IRQ5

Open

Open

Open

Closed

Proprietary AT Command Set

See document V2110 for a full command summary.