SONY CORPORATION
CDU-6211
|
Device Type |
CD-ROM |
|
Interface |
SCSI |
|
Spin Rate |
1x |
|
Formats Supported Read |
CD-DA, CD-ROM (Mode 1 & Mode 2), Red & Yellow Book |
|
View |
Top |
|
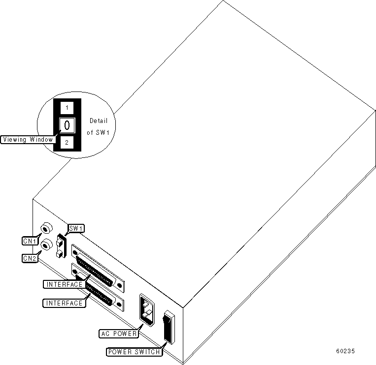
CONNECTIONS | |||
|
Function |
Label |
Function |
Label |
|
CD Audio out - left channel |
CN1 |
CD Audio out - right channel |
CN2 |
|
DRIVE SELECT ID | |
|
Drive ID |
SW1 |
|
Lower |
Button 1 |
|
Higher |
Button 2 |
|
Note: Push SW1/button 1 to select a lower SCSI ID number. Push SW1/button 2 to select a higher SCSI ID number. If number shown in viewing window is ‘0’ do not push button 1. If number shown in viewing window is 7, do not push button 2. | |