TOSHIBA

XM-3601B

Device Type

CD-ROM

Interface

SCSI

Spin Rate

1x, 4.4x

Formats Supported

CD-Bridge, CD-I, CD-I Ready, CD-XA, Photo-CD, Red Book, Yellow Book

View

Top

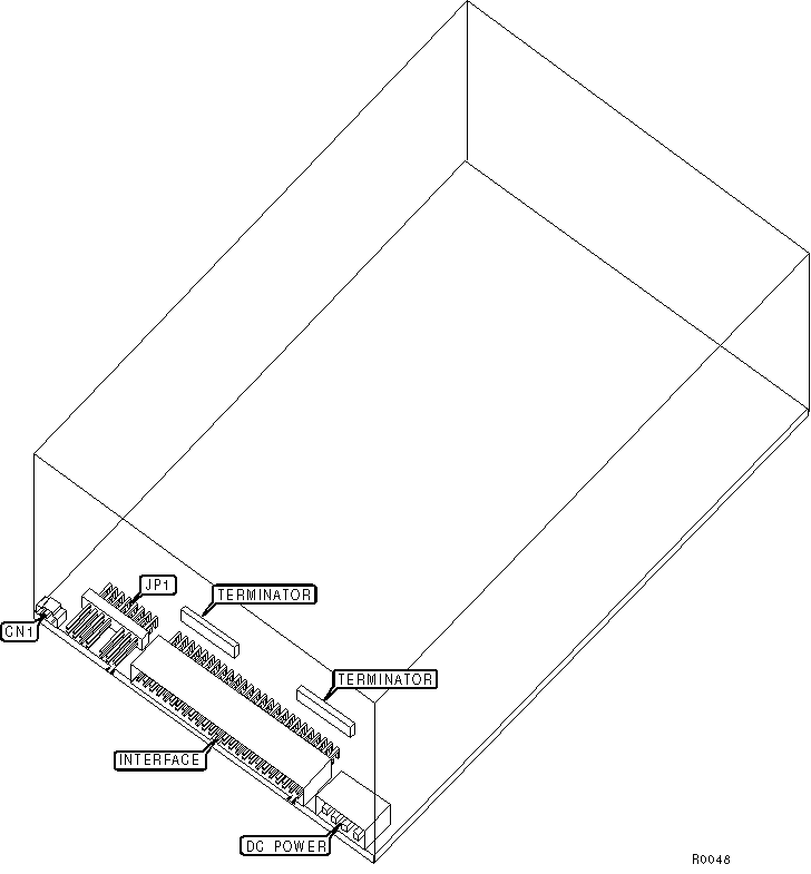
CONNECTIONS

Function

Label

Audio line out

CN1

USER CONFIGURABLE SETTINGS

Setting

Label

Position

 

Shared terminator power disabled

JP1/1

Open

 

Shared terminator power enabled

JP1/1

Closed

 

Normal operation mode

JP1/2

Open

 

Audio signal reproduction mode

JP1/2

Closed

»

Allow insertion & removal of CD’s by command or eject button

JP1/3

Open

 

Prevent insertion & removal of CD’s

JP1/3

Closed

 

Parity check disabled

JP1/5

Open

 

Parity check enabled

JP1/5

Closed

DRIVE SELECT ID

Drive ID

JP1/6

JP1/7

JP1/8

0

Open

Open

Open

1

Open

Open

Closed

2

Open

Closed

Open

3

Open

Closed

Closed

4

Closed

Open

Open

5

Closed

Open

Closed

6

Closed

Closed

Open

7

Closed

Closed

Closed