NEC TECHNOLOGIES, INC.
CDR-C301
|
Device Type |
External CD-ROM |
|
Interface |
SCSI |
|
Spin Rate (Read/Write) |
2x |
|
Formats Supported Read |
CD-ROM (Mode 1 & Mode 2), CD-XA, CD-Plus, CD-I, Video CD |
|
View |
Top |
|
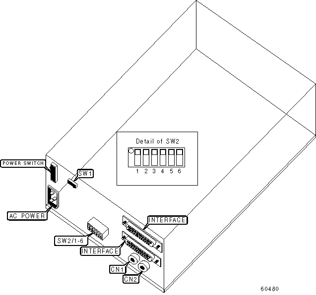
CONNECTIONS | |||
|
Function |
Label |
Function |
Label |
|
Audio line out - right channel |
CN1 |
Audio line out - left channel |
CN2 |
|
USER CONFIGURABLE SETTINGS | |||
|
Setting |
Label |
Position | |
|
120V |
SW1 |
Left | |
|
220-240V |
SW1 |
Right | |
|
Termination enabled |
SW2/1 |
On | |
|
Termination disabled |
SW2/1 |
Off | |
|
Parity check disabled |
SW2/2 |
Off | |
|
Parity check enabled |
SW2/2 |
On | |
| » |
Factory configured - do not alter |
SW2/3 |
On |
|
SCSI ID NUMBER SELECT | |||
|
Drive ID |
SW2/4 |
SW2/5 |
SW2/6 |
|
0 |
Off |
Off |
Off |
|
1 |
Off |
Off |
On |
|
2 |
Off |
On |
Off |
|
3 |
Off |
On |
On |
|
4 |
On |
Off |
Off |
|
5 |
On |
Off |
On |
|
6 |
On |
On |
Off |
|
7 |
On |
On |
On |