NEC TECHNOLOGIES, INC.
CDR-401
|
Device Type |
External CD-ROM |
|
Interface |
SCSI-2 |
|
Spin Rate |
3x |
|
Formats Supported Read |
High Sierra Group, Macintosh HFS, Single & Multi-session Kodak Photo CD, CD-I (FMV), Video CD Playback, CD-XA (Mode 2, Form 1 & 2) |
|
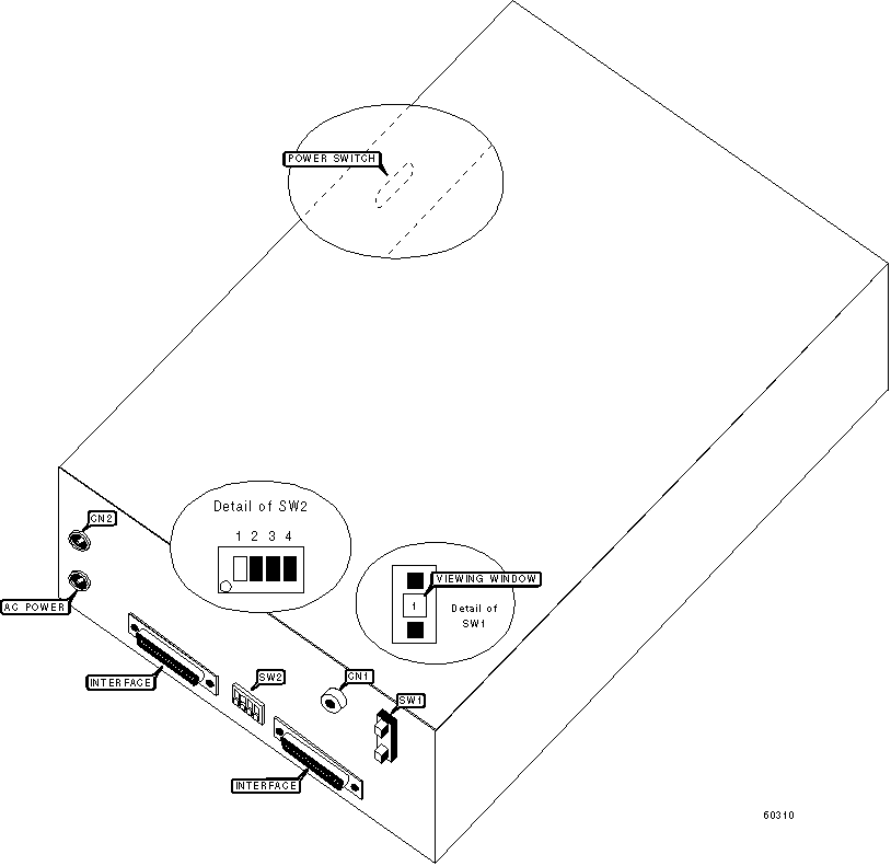
View |
Top |
|
CONNECTIONS | |||
|
Function |
Label |
Function |
Label |
|
Digital Audio out connector |
CN1 |
Battery charger connector (DC power) |
CN2 |
|
USER CONFIGURABLE SETTINGS | |||
|
Setting |
Label |
Position | |
| » |
Factory configured - do not alter |
SW2/1 |
Off |
| » |
Termination enabled |
SW2/2 |
On |
|
Termination disabled |
SW2/2 |
Off | |
| » |
Factory configured - do not alter |
SW2/3 |
Off |
| » |
Factory configured - do not alter (Text Field) |
SW2/4 |
On |
|
DRIVE SELECT ID |
|
Note: SCSI ID is selected by activating SW1 until the desired number is displayed in the viewing window. |