NEC TECHNOLOGIES, INC.

CDR-C302

Device Type

External CD-ROM

Interface

SCSI

Spin Rate

4x

Formats Supported Read

CD-XA Mode 2/Form 1 & 2, CD-DA, CD-I (FMV), CD-ROM (Mode 1 & Mode 2), Video CD, Red & Yellow Book, CD-Plus, Photo CD

View

Top

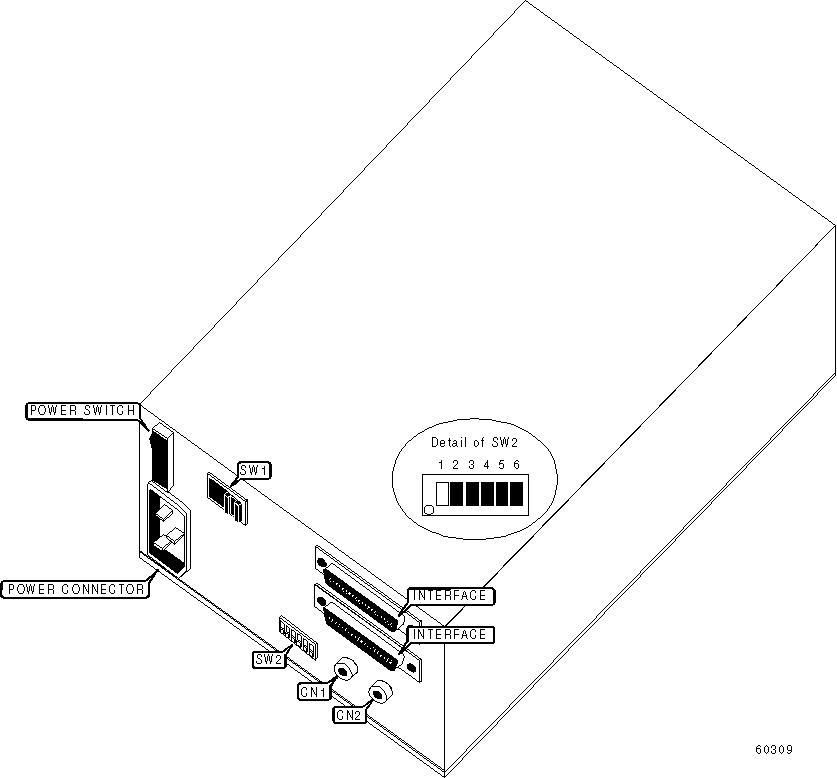
CONNECTIONS

Function

Label

Function

Label

Analog audio out connector (Right channel)

CN1

Analog audio out connector (Left channel)

CN2

USER CONFIGURABLE SETTINGS

Setting

Label

Position

»

Voltage set at 120V

SW1

Left

 

Voltage set at 220-240V

SW1

Right

»

Termination disabled

SW2/1

Off

 

Termination enabled

SW2/1

On

»

Parity check disabled

SW2/2

Off

 

Parity check enabled

SW2/2

On

»

Factory configured - do not alter

SW2/3

On

DRIVE SELECT ID

Drive ID

SW2/4

SW2/5

SW2/6

0

Open

Open

Open

1

Open

Open

Closed

2

Open

Closed

Open

3

Open

Closed

Closed

4

Closed

Open

Open

5

Closed

Open

Closed

6

Closed

Closed

Open

7

Closed

Closed

Closed