HEWLETT-PACKARD COMPANY

SURESTORE CD-WRITER 7200I, HP C4380A

Device Type

Internal CD-ROM

Interface

ATAPI

Spin Rate (Read/Write)

1x, 2x (write), 1x, 2x, 4x, 6x (read)

Formats Supported Read

CD-R, CD-ROM (Mode 1 & Mode 2), Red, Yellow, Orange, & Green Books, CD-RW

Formats Supported Write

CD-R, CD-ROM (Mode 1 & Mode 2), Red, Yellow, Orange, & Green Books, CD-RW

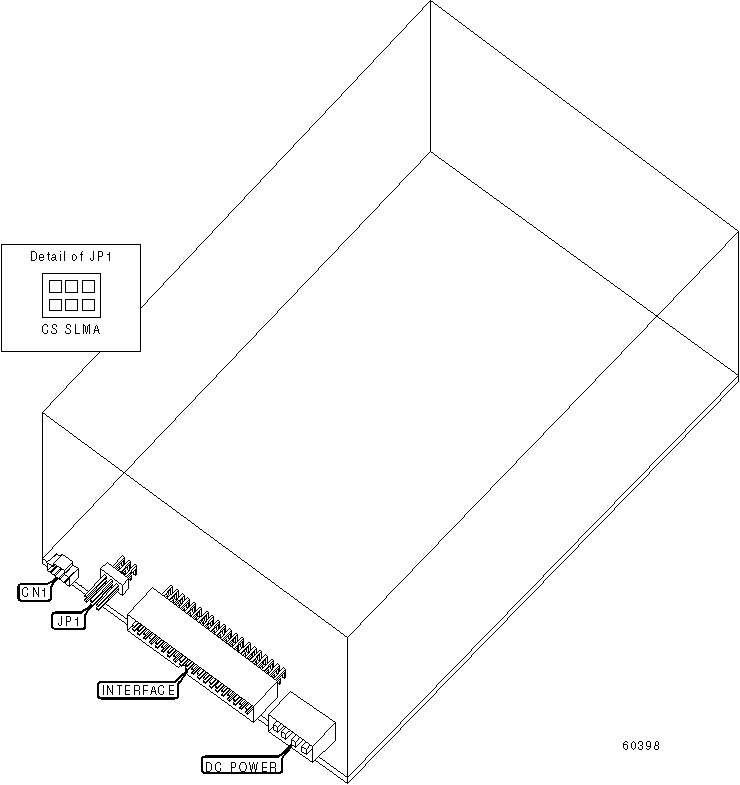
View

Top

CONNECTIONS

Function

Label

Digital audio line out

CN1

ATAPI MASTER/SLAVE

Setting

JP1/CS

JP1/MA

JP1/SL

Master/Slave cable select

Closed

Open

Open

Master in two drive system

Open

Closed

Open

Slave in two drive system

Open

Open

Closed