SEAGATE TECHNOLOGY, INC.

SCORPION 96 STD696000N

Device Type

External Tape Drive

Interface

SCSI

Format

DDS-2, DDS-3, DDS-DC

Sustained Transfer Rate

2,200 KBPS

Size

5.25 in. full height

View

Top

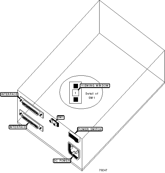
DRIVE SELECT ID

Note : SCSI ID is selected by activating SW1 until the desired number is displayed in the viewing window.

MANUFACTURERS RECOMMENDED MEDIA

Tape

Capacity Without Compression

Capacity With Compression

90 meter DDS-3 DAT cartridge

8.0GB

16.0GB

120 meter DDS-3 DAT cartridge

16.0GB

32.0GB

125 meter DDS-3 DAT cartridge

48.0GB

96.0GB