IBM CORPORATION
OPTIONS 20/40GB, 8mm. INTERNAL TAPE
|
Device Type |
Internal Tape Drive |
|
Interface |
SCSI-2 Fast/Wide |
|
Format |
8mm |
|
Sustained Transfer Rate |
3 MBPS, 6 MBPS |
|
Size |
5.25 in. quarter height |
|
View |
Top |
|
CONNECTIONS | |
|
Function |
Label |
|
Service port |
CN1 |
|
USER CONFIGURABLE SETTINGS | |
|
Setting |
Position |
|
Termination enabled |
Termination plug installed |
|
Termination disabled |
No termination plug installed |
|
Note: If the drive is at the end of the SCSI chain, then you must install a terminator plug into the SCSI interface first and then plug the SCSI cable into the plug. | |
|
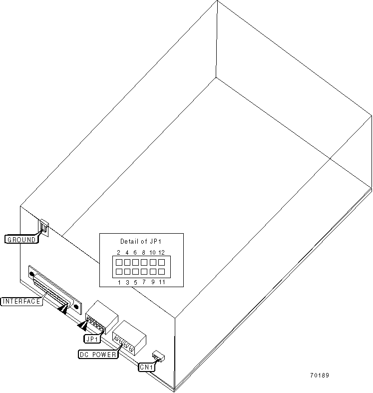
DRIVE SELECT ID | ||||||
|
Drive ID |
JP1/1&2 |
JP1/3&4 |
JP1/5&6 |
JP1/7&8 |
JP1/9&10 |
JP1/11&12 |
|
0 |
Open |
Open |
Open |
Open |
Open |
Open |
|
1 |
Open |
Open |
Open |
Open |
Open |
Closed |
|
2 |
Open |
Open |
Open |
Open |
Closed |
Open |
|
3 |
Open |
Open |
Open |
Open |
Closed |
Closed |
|
4 |
Open |
Open |
Open |
Closed |
Open |
Open |
|
5 |
Open |
Open |
Open |
Closed |
Open |
Closed |
|
6 |
Open |
Open |
Open |
Closed |
Closed |
Open |
|
7 |
Open |
Open |
Open |
Closed |
Closed |
Closed |
|
8 |
Open |
Open |
Closed |
Open |
Open |
Open |
|
9 |
Open |
Open |
Closed |
Open |
Open |
Closed |
|
10 |
Open |
Open |
Closed |
Open |
Closed |
Open |
|
11 |
Open |
Open |
Closed |
Open |
Closed |
Closed |
|
12 |
Open |
Open |
Closed |
Closed |
Open |
Open |
|
13 |
Open |
Open |
Closed |
Closed |
Open |
Closed |
|
14 |
Open |
Open |
Closed |
Closed |
Closed |
Open |
|
15 |
Open |
Open |
Closed |
Closed |
Closed |
Closed |
|
MANUFACTURERS RECOMMENDED MEDIA |
|
Tape |
|
IBM 59H2679 |
|
Sony QGD-170ME |
|
Exabyte EXATAPE AME |
|
Note: The tape capacities are not specified, however, the maximum compressed capacity is 40GB and the maximum capacity without compression is 20GB. |
|
DIAGNOSTIC LED(S) | |||
|
LED |
Color |
Status |
Condition |
|
LED1 |
Amber |
Blinking |
Error has occurred |
|
LED1 |
Amber |
On |
Tape drive needs cleaning |
|
LED1 |
Amber |
Off |
Tape drive is functioning properly |
|
LED2 |
Green |
On |
Tape cartridge is loaded and functioning properly |
|
LED2 |
Green |
Off |
No tape cartridge is loaded |
|
LED3 |
Green |
Blinking |
Tape is in motion |
|
LED3 |
Green |
Off |
Tape is not in use |