CONNER PERIPHERALS, INC.

C2750S

Device Type

Internal Tape Drive

Interface

SCSI

Format

QIC-24, QIC-120, QIC-150, QIC-525, QIC-1000, QIC-1350

Sustained Transfer Rate

600 KBPS

Size

5.25 in. half height

View

Top

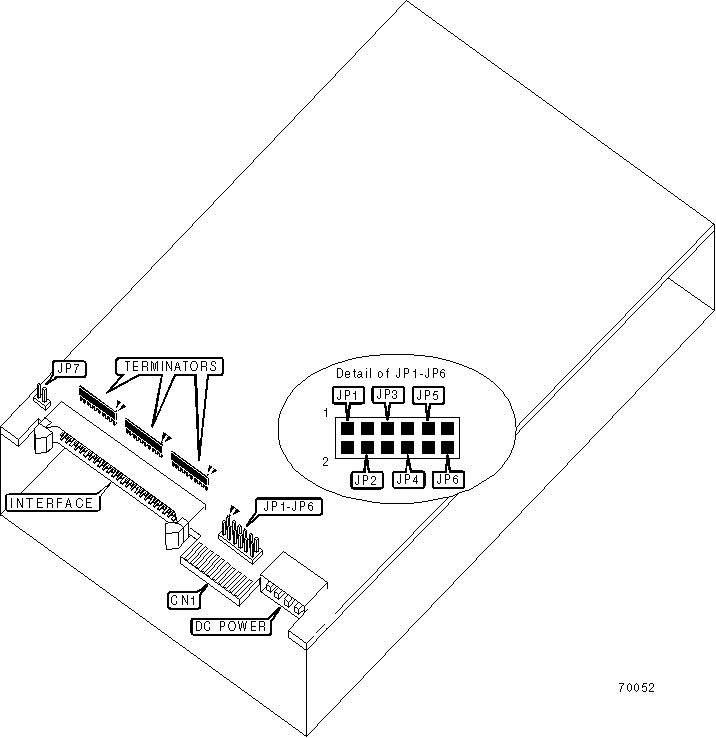
CONNECTIONS

Function

Label

Card edge connector (function unidentified)

CN1

USER CONFIGURABLE SETTINGS

Setting

Label

Position

»

Factory configured - do not alter

JP4

Open

»

Parity check disabled

JP5

Open

 

Parity check enabled

JP5

Closed

»

Factory configured - do not alter

JP6

Open

»

Termination disabled

JP7

Open

 

Termination enabled

JP7

Closed

DRIVE SELECT ID

Drive ID

JP1

JP2

JP3

»

0

Open

Open

Open

 

1

Closed

Open

Open

 

2

Open

Closed

Open

 

3

Closed

Closed

Open

 

4

Open

Open

Closed

 

5

Closed

Open

Closed

 

6

Open

Closed

Closed

 

7

Closed

Closed

Closed

MANUFACTURERS RECOMMENDED MEDIA

Tape

Capacity

DC300 XLP

(Read QIC-24)

45MB

DC600A/Conner 560

(Read QIC-24; Read/Write QIC-120

60MB (QIC-24)

125MB (QIC-120)

DC6150/Conner 90504

(Read QIC-24; Read/Write QIC-150)

60MB (QIC-24)

150MB (QIC-150)

DC6250/Conner 90507

(Read QIC-24; Read/Write QIC-150)

100MB (QIC-24)

250MB (QIC-150)

DC6320

(Read/Write QIC-525)

320MB

DC6525/Conner 90509

(Read/Write QIC-525)

525MB

Magnus 9100

(Read/Write QIC-1000)

1000MB

Conner 90511

(Read/Write QIC-1350

1350MB

DIAGNOSTIC LED(S)

Note: Function and location of LEDs is unidentified.