TULIP COMPUTERS

TULIP VISION LINE ID 4 66/100 (TC45)

Processor

80486DX2/80486DX4

Processor Speed

66(internal)/100(internal)MHz

Chip Set

Intel

Max. Onboard DRAM

64MB

Cache

256KB

BIOS

Unidentified

Dimensions

254mm x 218mm

I/O Options

PS/2 mouse port, parallel port, serial port, VGA port, network adapter, floppy drive interface, IDE interface, speaker/headphone port, microphone port, smartport, PCMCIA slots (2)

NPU Options

None

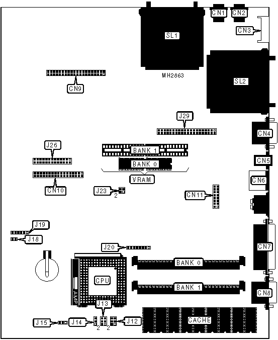
CONNECTIONS

Purpose

Location

Purpose

Location

Speaker/headphone port

CN1

Parallel port

CN7

Microphone port

CN2

Serial port

CN8

AC power

CN3

IDE interface

CN9

VGA port

CN4

Floppy drive interface

CN10

Network port

CN5

Smartport connector

CN11

PS/2 mouse port

CN6

PCMCIA slots

SL1 & SL2

USER CONFIGURABLE SETTINGS

Function

Jumper

Position

»

Factory configured - do not alter

J18

Open

»

Factory configured - do not alter

J19

pins 1 & 2, 3 & 4, 5 & 6 closed

»

Factory configured - do not alter

J20

pins 1 & 2, 3 & 4 closed

»

Factory configured - do not alter

J26

Open

»

Factory configured - do not alter

J29

Open

DRAM CONFIGURATION

Size

Bank 0

Bank 1

8MB

(1) 2M x 36

NONE

12MB

(1) 2M x 36

(1) 1M x 36

16MB

(1) 2M x 36

(1) 2M x 36

16MB

(1) 4M x 36

NONE

20MB

(1) 4M x 36

(1) 1M x 36

24MB

(1) 2M x 36

(1) 4M x 36

24MB

(1) 4M x 36

(1) 2M x 36

32MB

(1) 4M x 36

(1) 4M x 36

32MB

(1) 8M x 36

NONE

36MB

(1) 8M x 36

(1) 1M x 36

40MB

(1) 2M x 36

(1) 8M x 36

40MB

(1) 8M x 36

(1) 2M x 36

48MB

(1) 4M x 36

(1) 8M x 36

48MB

(1) 8M x 36

(1) 4M x 36

64MB

(1) 8M x 36

(1) 8M x 36

CACHE CONFIGURATION

Size

Bank 0

256KB

(9) 32K x 8

Note: Cache is factory installed and is not configurable.

CPU SPEED CONFIGURATION

Speed

J12

J13

J14

J15

J23

66iMHz WT

1 & 3, 2 & 4

1 & 3, 2 & 4

1 & 2

1 & 2

1 & 3

66iMHz WB

1 & 3, 2 & 4

1 & 3, 2 & 4

1 & 2

2 & 3

1 & 3

100iMHz WT

3 & 5, 4 & 6

3 & 5, 4 & 6

2 & 3

1 & 2

1 & 3

100iMHz WB

3 & 5, 4 & 6

3 & 5, 4 & 6

2 & 3

2 & 3

1 & 3

Note: Pins designated should be in the closed position.

VRAM CONFIGURATION

Size

Bank 0

Bank 1

1MB

(2) 256K x 16

NONE

2MB

(2) 256K x 16

(2) 256K x 16