PHILIPS CONSUMER ELECTRONICS, CO.

HEADSTART SERIES 300 CD

Processor

80286 (exact location unknown)

Processor Speed

8/12MHz

Chip Set

Unidentified

Max. Onboard DRAM

None

Cache

None

BIOS

Unidentified

Dimensions

218mm x 330mm

I/O Options

bus mouse port, floppy drive interface, game port, IDE interface, SCSI connector, parallel port, PS/2 mouse port, serial port, VGA port

NPU Options

80287

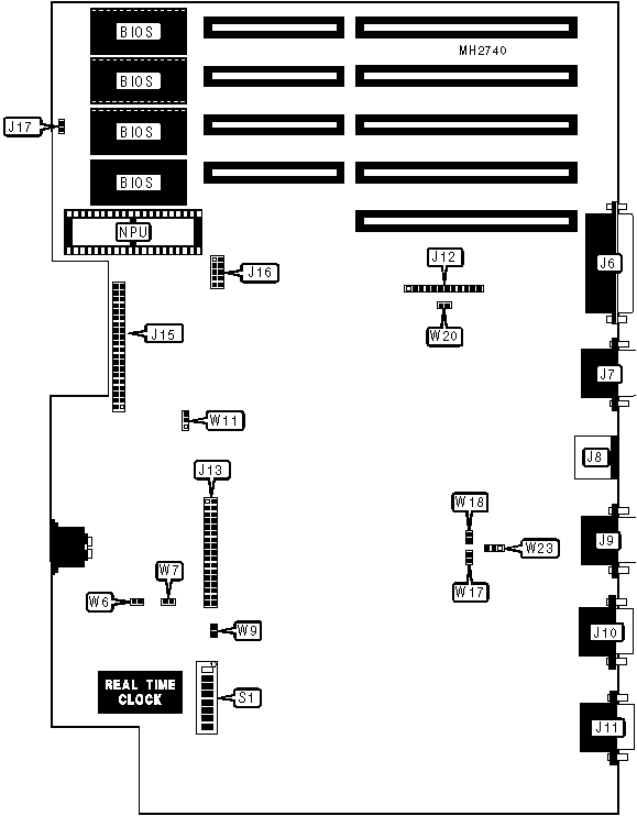
CONNECTIONS

Purpose

Location

Purpose

Location

Parallel port

J6

Power connector

J12

Serial port

J7

Floppy drive interface

J13

Bus mouse port

J8

Embedded IDE interface

J15

Game port

J9

Floppy/IDE power connector

J16

EGA/TTL port

J10

Reset switch

J17

VGA/Analog port

J11

   

USER CONFIGURABLE SETTINGS

Function

Jumper/Switch

Position

»

Factory configured - do not alter

S1/5

N/A

»

On-board floppy disabled

S1/8

Closed

 

On-board floppy enabled

S1/8

Open

»

Video mode normal

W7

Open

 

Video mode slow

W7

Closed

»

I/O half speed enabled

W11

Open

 

I/O half speed disabled on 12.5 MHz, enabled on 8MHz

W11

pins 1 & 2 closed

 

I/O half speed disabled

W11

pins 2 & 3 closed

»

RAM delay line external

W17

Closed

 

RAM delay line internal

W17

Open

»

Port IECH-IEFH access enabled

W18

Open

 

Port IECH-IEFH access disabled

W18

Closed

»

CPU speed normal

W20

Open

 

CPU speed half

W20

Closed

»

Factory configured - do not alter

W23

pins 2 & 3 closed

MONITOR CONFIGURATION

Size

S1/1

S1/2

S1/3

S1/4

S1/6

S1/7

MDA

Closed

Closed

Open

Closed

Closed

Open

CGA

Open

Closed

Open

Closed

Closed

Closed

EGA

Closed

Open

Open

Closed

Closed

Open

TTL

Open

Open

Open

Closed

Closed

Open

Analog

Open

Closed

Open

Open

Closed

Open

PS2

Closed

Closed

Open

Open

Closed

Open

MANUFACTURING MODE CONFIGURATION

Select

W6

W9

Enabled

Closed

Closed

Disabled

Open

Open