PHILIPS CONSUMER ELECTRONICS, CO.
MAGNOVOX MAXSTATION 286
|
Processor |
80286 (exact location unknown) |
|
Processor Speed |
8/12MHz |
|
Chip Set |
Unidentified |
|
Max. Onboard DRAM |
None |
|
Cache |
None |
|
BIOS |
Unidentified |
|
Dimensions |
218mm x 330mm |
|
I/O Options |
bus mouse port, floppy drive interface, game port, green PC connector, IDE interface, parallel port, PS/2 mouse port, serial port, EGA/TTL port, VGA port |
|
NPU Options |
80287 |
|
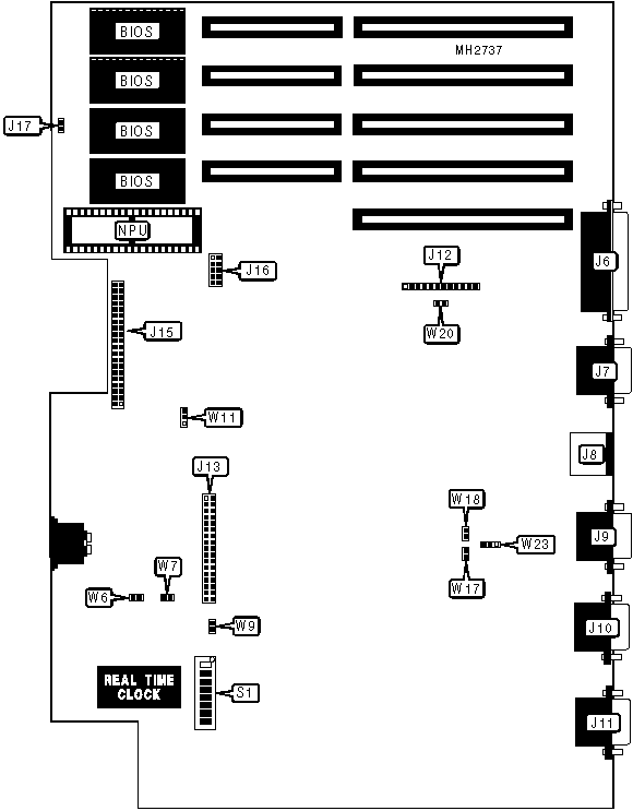
CONNECTIONS | |||
|
Purpose |
Location |
Purpose |
Location |
|
Parallel port |
J6 |
Power connector |
J12 |
|
Serial port 1 |
J7 |
Floppy drive interface |
J13 |
|
Bus mouse port |
J8 |
Embedded IDE interface |
J15 |
|
Game port |
J9 |
Floppy/IDE power connector |
J16 |
|
EGA/TTL port |
J10 |
Reset switch |
J17 |
|
VGA/Analog port |
J11 | ||
|
USER CONFIGURABLE SETTINGS | |||
|
Function |
Jumper/Switch |
Position | |
|
» |
Factory configured - do not alter |
S1/5 |
N/A |
|
» |
On-board floppy disabled |
S1/8 |
Closed |
|
On-board floppy enabled |
S1/8 |
Open | |
|
» |
Video mode normal |
W7 |
Open |
|
Video mode slow |
W7 |
Closed | |
|
» |
I/O half speed enabled |
W11 |
Open |
|
I/O half speed disabled on 12.5 MHz, enabled on 8MHz |
W11 |
pins 1 & 2 closed | |
|
I/O half speed disabled |
W11 |
pins 2 & 3 closed | |
|
» |
RAM delay line external |
W17 |
Closed |
|
RAM delay line internal |
W17 |
Open | |
|
» |
Port IECH-IEFH access enabled |
W18 |
Open |
|
Port IECH-IEFH access disabled |
W18 |
Closed | |
|
» |
CPU speed normal |
W20 |
Open |
|
CPU speed half |
W20 |
Closed | |
|
» |
Factory configured - do not alter |
W23 |
pins 2 & 3 closed |
|
MONITOR CONFIGURATION | ||||||
|
Size |
S1/1 |
S1/2 |
S1/3 |
S1/4 |
S1/6 |
S1/7 |
|
MDA |
On |
On |
Off |
On |
On |
Off |
|
CGA |
Off |
On |
Off |
On |
On |
On |
|
EGA |
On |
Off |
Off |
On |
On |
Off |
|
TTL |
Off |
Off |
Off |
On |
On |
Off |
|
Analog |
Off |
On |
Off |
Off |
On |
Off |
|
PS2 |
On |
On |
Off |
Off |
On |
Off |
|
MANUFACTURING MODE CONFIGURATION | ||
|
Select |
W6 |
W9 |
|
Enabled |
Closed |
Closed |
|
Disabled |
Open |
Open |