NEC TECHNOLOGIES, INC.

POWERMATE SX/8/16 (G8CFW)

Processor

80386SX (on external card)

Processor Speed

8/16MHz

Chip Set

Unidentified

Max. Onboard DRAM

14MB (on external cards)

Cache

None

BIOS

Unidentified

Dimensions

254mm x 218mm

I/O Options

External memory slot, cpu/npu slot, parallel port, serial port

NPU Options

80387SX (on external card)

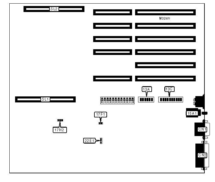
CONNECTIONS

Purpose

Location

Purpose

Location

Serial port

CN1

CPU/NPU slot

SL1

Parallel port

CN2

External memory slot

SL2

USER CONFIGURABLE SETTINGS

Function

Jumper/Switch

Position

»

Test mode disabled

15A1

Out

 

Test mode enabled

15A1

In

»

Factory configured - do not alter

17F1

Open

»

ATCLK clock mode select CLK2IN/2

17H2

Pins 1 & 2 closed

 

ATCLK clock mode select CLK2IN

17H2

Pins 2 & 3 closed

»

Floppy drive transfer rate select 128/150/250/300/500Kbps

22E1

Pins 1 & 2 closed

 

Floppy drive transfer rate select 125/250/500Kbps

22E1

Pins 2 & 3 closed

»

Monitor type select color

13A/1

On

 

Monitor type select monochrome

13A/1

Off

»

Floppy drive channel select primary controller

13A/2

Off

 

Floppy drive channel select secondary controller

13A/2

On

»

Floppy drive enabled

13A/3

On

 

Floppy drive disabled

13A/3

Off

»

Serial port COM select COM1

13A/4

On

 

Serial port COM select COM2

13A/4

Off

»

Serial port enabled

13A/5

On

 

Serial port disabled

13A/5

Off

»

Parallel port enabled

13A/6

On

 

Parallel port disabled

13A/6

Off

»

NPU enabled

13A/7

On

 

NPU disabled

13A/7

Off

»

Factory configured - do not alter

13A/8

N/A

»

Memory area select 0KB - 640KB

13A/9

Off

 

Memory area select 0KB - 512KB

13A/9

On

»

Factory configured - do not alter

13A/10

N/A

»

Factory configured - do not alter

13C/1

On

»

Factory configured - do not alter

13C/2

Off

»

Factory configured - do not alter

13C/3

Off

»

Video BIOS shadow RAM enabled

13C/4

Off

 

Video BIOS shadow RAM disabled

13C/4

On

»

Test mode disabled

13C/5

On

 

Test mode enabled

13C/5

Off

»

System BIOS shadow RAM disabled

13C/6

On

 

System BIOS shadow RAM enabled

13C/6

Off

DRAM CONFIGURATION

Note: Chip sizes are unidentified.

DRAM SWITCH CONFIGURATION (APC-H450/450E MEMORY CARD)

Size

SW1/1

SW1/2

SW1/3

SW1/4

SW1/5

1MB

Off

Off

On

Off

Off

2MB

Off

Off

On

On

Off

3MB

Off

On

Off

Off

Off

4MB

Off

On

Off

On

Off

5MB

Off

On

On

Off

Off

6MB

Off

On

On

On

Off

7MB

On

Off

Off

Off

Off

8MB

On

Off

Off

On

Off

9MB

On

Off

On

Off

Off

10MB

On

Off

On

On

Off

11MB

On

On

Off

Off

Off

12MB

On

On

Off

On

Off

13MB

On

On

On

Off

Off

14MB

On

On

On

On

Off

DRAM SWITCH CONFIGURATION (APC-H450/450E MEMORY CARD CON’T)

Size

SW1/6

SW1/7

SW1/8

SW1/9

SW1/10

1MB

Off

Off

On

Off

On

2MB

Off

Off

On

On

On

3MB

Off

On

Off

Off

On

4MB

Off

On

Off

On

On

5MB

Off

On

On

Off

On

6MB

Off

On

On

On

On

7MB

On

Off

Off

Off

On

8MB

On

Off

Off

On

On

9MB

On

Off

On

Off

On

10MB

On

Off

On

On

On

11MB

On

On

Off

Off

On

12MB

On

On

Off

On

On

13MB

On

On

On

Off

On

14MB

On

On

On

On

On

DRAM SWITCH CONFIGURATION (APC-H450/450E MEMORY CARD)

Size

SW2/1

SW2/2

SW2/3

SW2/4

SW2/5

1MB

Off

Off

On

On

Off

2MB

Off

On

Off

Off

Off

3MB

Off

On

Off

On

Off

4MB

Off

On

On

Off

Off

5MB

Off

On

On

On

Off

6MB

On

Off

Off

Off

Off

7MB

On

Off

Off

On

Off

8MB

On

Off

On

Off

Off

9MB

On

Off

On

On

Off

10MB

On

On

Off

Off

Off

11MB

On

On

Off

On

Off

12MB

On

On

On

Off

Off

13MB

On

On

On

On

Off

14MB

On

On

On

On

On

DRAM SWITCH CONFIGURATION (APC-H450/450E MEMORY CARD CON’T)

Size

SW2/6

SW2/7

SW2/8

SW2/9

SW2/10

1MB

Off

Off

On

On

On

2MB

Off

On

Off

Off

On

3MB

Off

On

Off

On

On

4MB

Off

On

On

Off

On

5MB

Off

On

On

On

On

6MB

On

Off

Off

Off

On

7MB

On

Off

Off

On

On

8MB

On

Off

On

Off

On

9MB

On

Off

On

On

On

10MB

On

On

Off

Off

On

11MB

On

On

Off

On

On

12MB

On

On

On

Off

On

13MB

On

On

On

On

On

14MB

On

On

On

On

On

DRAM CONFIGURATION

Note: Chip sizes are unidentified.

DRAM SWITCH CONFIGURATION (APC-H250E 2MB KIT INSTALLED)

Size

SW1/1

SW1/2

SW1/3

SW1/4

1MB

On

On

On

On

2MB

On

On

On

On

3MB

On

On

On

On

4MB

On

On

On

On

5MB

On

On

On

On

6MB

On

On

On

On

7MB

On

On

On

On

8MB

On

On

On

On

9MB

On

On

On

On

10MB

On

On

On

On

DRAM SWITCH CONFIGURATION (APC-H250E 2MB KIT INSTALLED CON’T)

Size

SW2/1

SW2/2

SW2/3

SW2/4

SW2/5

SW2/6

1MB

Off

Off

On

Off

On

On

2MB

On

Off

Off

Off

On

On

3MB

Off

On

Off

On

Off

Off

4MB

On

Off

On

On

Off

Off

5MB

Off

On

On

On

Off

On

6MB

On

On

Off

On

Off

On

7MB

On

Off

Off

On

On

Off

8MB

On

On

On

On

On

Off

9MB

On

Off

On

On

On

On

10MB

On

On

On

On

On

On

DRAM SWITCH CONFIGURATION (APC-H250E 2MB KIT INSTALLED CON’T)

Size

SW3/1

SW3/2

SW3/3

SW3/4

SW3/5

SW3/6

1MB

Off

On

Off

Off

Off

On

2MB

Off

On

Off

Off

Off

On

3MB

Off

On

On

Off

On

Off

4MB

Off

On

On

Off

On

Off

5MB

On

Off

Off

Off

On

On

6MB

On

Off

Off

Off

On

On

7MB

On

Off

On

On

Off

Off

8MB

On

Off

On

On

Off

Off

9MB

On

On

Off

On

Off

On

10MB

On

On

Off

On

Off

On

DRAM SWITCH CONFIGURATION (APC-H250E 2 - 2MB KITS INSTALLED)

Size

SW1/1

SW1/2

SW1/3

SW1/4

1MB

On

Off

Off

On

2MB

On

On

Off

On

3MB

On

Off

On

Off

4MB

On

On

On

Off

5MB

On

Off

On

On

6MB

On

On

On

On

7MB

On

On

Off

Off

8MB

On

On

On

On

DRAM SWITCH CONFIGURATION (APC-H250E 2 - 2MB KITS INSTALLED CON’T)

Size

SW2/1

SW2/2

SW2/3

SW2/4

SW2/5

SW2/6

1MB

On

Off

Off

Off

On

On

2MB

On

Off

Off

Off

On

On

3MB

On

Off

On

On

Off

Off

4MB

On

Off

On

On

Off

Off

5MB

On

On

Off

On

Off

On

6MB

On

On

Off

On

Off

On

7MB

On

On

On

On

On

Off

8MB

On

On

On

On

On

Off

DRAM SWITCH CONFIGURATION (APC-H250E 2 - 2MB KITS INSTALLED CON’T)

Size

SW3/1

SW3/2

SW3/3

SW3/4

SW3/5

SW3/6

1MB

Off

On

Off

Off

Off

On

2MB

Off

On

Off

Off

Off

On

3MB

Off

On

On

Off

On

Off

4MB

Off

On

On

Off

On

Off

5MB

On

Off

Off

Off

On

On

6MB

On

Off

Off

Off

On

On

7MB

On

Off

On

On

Off

Off

8MB

On

Off

On

On

Off

Off

DRAM SWITCH CONFIGURATION (APC-H250E NO KITS INSTALLED)

Size

SW1/1

SW1/2

SW1/3

SW1/4

1MB

On

On

On

On

2MB

On

On

On

On

3MB

On

On

On

On

4MB

On

On

On

On

5MB

On

On

On

On

6MB

On

On

On

On

7MB

On

On

On

On

8MB

On

On

On

On

9MB

On

On

On

On

10MB

On

On

On

On

11MB

On

On

On

On

12MB

On

On

On

On

13MB

On

On

On

On

14MB

On

On

On

On

DRAM SWITCH CONFIGURATION (APC-H250E NO KITS INSTALLED CON’T)

Size

SW2/1

SW2/2

SW2/3

SW2/4

SW2/5

SW2/6

1MB

On

On

On

Off

Off

On

2MB

On

On

On

Off

On

On

3MB

On

On

On

Off

On

Off

4MB

On

On

On

On

Off

Off

5MB

On

On

On

Off

On

On

6MB

On

On

On

On

Off

On

7MB

On

On

On

On

On

On

8MB

On

On

On

On

On

Off

9MB

On

On

On

On

On

On

10MB

On

On

On

On

On

On

11MB

On

On

On

On

On

Off

12MB

On

On

On

On

On

On

13MB

On

On

On

On

On

On

14MB

On

On

On

On

On

On

DRAM SWITCH CONFIGURATION (APC-H250E NO KITS INSTALLED CON’T)

Size

SW3/1

SW3/2

SW3/3

SW3/4

SW3/5

SW3/6

1MB

Off

On

Off

Off

Off

On

2MB

Off

On

Off

Off

Off

On

3MB

Off

On

On

Off

On

Off

4MB

Off

On

On

Off

On

Off

5MB

On

Off

Off

Off

On

On

6MB

On

Off

Off

Off

On

On

7MB

On

On

Off

On

Off

On

8MB

On

On

On

On

On

Off

9MB

On

On

On

On

On

Off

10MB

On

On

Off

On

Off

On

11MB

On

On

On

On

On

Off

12MB

On

On

On

On

On

Off

13MB

On

On

On

On

On

On

14MB

On

On

On

On

On

On