IBM CORPORATION

PS/2 MODEL 50 TYPE 1

Processor

80286

Processor Speed

10MHz

Chip Set

None

Max. Onboard DRAM

2MB

Cache

None

BIOS

IBM

Dimensions

355mm x 304mm

I/O Options

Serial port, parallel port, pointing device connector, video card slot, video port, hard drive interface slot, floppy drive interface slot

NPU Options

80287

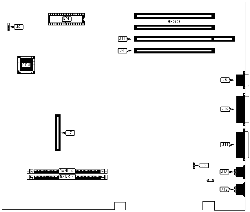
CONNECTIONS

Purpose

Location

Purpose

Location

Hard drive slot

J4

Serial port

J10

Fan

J5

Parallel port

J11

Floppy drive interface slot

J7

Pointing device

J12

Video port

J8

Keyboard

J13

Battery/speaker

J9

MCA Video card slot

J14

DRAM CONFIGURATION

Size

Bank 0

Bank 1

1MB

(1) 256K x 36

NONE

2MB

(1) 256K x 36

(1) 256K x 36

Note:Onboard memory does not have to be installed in order to use memory expansion cards.