EFA CORPORATION

P5TSVX-ATX

Processor

CX M1/AM K5/Pentium

Processor Speed

75/90/100/120/133/150/166/200MHz

Chip Set

Intel

Video Chip Set

None

Maximum Onboard Memory

64MB (EDO supported)

Maximum Video Memory

None

Cache

256/512KB

BIOS

Award

Dimensions

305mm x 244mm

I/O Options

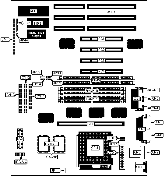
32-bit PCI slots (4), floppy drive interface, game/MIDI port, green PC connector, IDE interfaces (2), parallel port, PS/2 mouse port, serial ports (2), cache slot, IR connector, USB connectors (2), ATX power connector, line in connector, line out connector, microphone connector

NPU Options

None

CONNECTIONS

Purpose

Location

Purpose

Location

ATX power connector

ATX

IDE interface 2

CN12

Game/MIDI port

CN1

IDE interface 1

CN13

Microphone in connector

CN2

Power LED & keylock

J45 pins 1 – 5

Line out connector

CN3

External battery

J45 pins 6 - 9

Line in connector

CN4

Soft on power supply

JP1 pins 1 & 2

Serial port 2

CN5

Green PC connector

JP1 pins 3 & 4

Serial port 1

CN6

IR connector

JP1 pins 6 - 12

Parallel port

CN7

IDE interface LED

JP1 pins 14 & 15

USB connector 1

CN8

Reset switch

JP1 pins 21 & 22

USB connector 2

CN9

Speaker

JP1 pins 23 - 26

PS/2 mouse port

CN10

32-bit PCI slots

PC1 – PC4

Floppy drive interface

CN11

Cache slot

SL1

USER CONFIGURABLE SETTINGS

Function

Label

Position

»

Factory configured - do not alter

JP2/A

Unidentified

»

Factory configured - do not alter

JP2/B

Unidentified

»

Factory configured - do not alter

JP11

Unidentified

»

Factory configured - do not alter

JP35

Unidentified

»

CMOS memory normal operation

JP44

Open

 

CMOS memory clear

JP44

Closed

DRAM CONFIGURATION

Size

Bank 0

Bank 1

8MB

(2) 1M x 36

None

16MB

(2) 2M x 36

None

16MB

(2) 1M x 36

(2) 1M x 36

24MB

(2) 2M x 36

(2) 1M x 36

32MB

(2) 4M x 36

None

32MB

(2) 2M x 36

(2) 2M x 36

40MB

(2) 4M x 36

(2) 1M x 36

48MB

(2) 4M x 36

(2) 2M x 36

64MB

(2) 8M x 36

None

64MB

(2) 4M x 36

(2) 4M x 36

72MB

(2) 8M x 36

(2) 1M x 36

80MB

(2) 8M x 36

(2) 2M x 36

96MB

(2) 8M x 36

(2) 4M x 36

128MB

(2) 8M x 36

(2) 8M x 36

Note: Board accepts EDO memory. Banks are interchangeable.

DIMM CONFIGURATION

Size

Bank 2

Bank 3

8MB

(1) 1M x 64

None

16MB

(1) 2M x 64

None

16MB

(1) 1M x 64

(1) 1M x 64

24MB

(1) 2M x 64

(1) 1M x 64

32MB

(1) 4M x 64

None

32MB

(1) 2M x 64

(1) 2M x 64

40MB

(1) 4M x 64

(1) 1M x 64

48MB

(1) 4M x 64

(1) 2M x 64

64MB

(1) 4M x 64

(1) 4M x 64

Note: The location of banks 2 & 3 are unidentified. Do not install DIMMs & SIMMs at the same time.

CACHE CONFIGURATION

Size

Bank 0

SL1

TAG

256KB

(2) 32K x 32

Not installed

Unidentified

512KB

(2) 32K x 32

256KB module installed

Unidentified

CPU SPEED SELECTION (CYRIX)

CPU speed

Clock speed

Multiplier

JP17

JP18

JP32

JP33

JP34

120MHz

50MHz

2x

1 & 2

2 & 3

2 & 3

2 & 3

2 & 3

133MHz

55MHz

2x

1 & 2

2 & 3

2 & 3

2 & 3

1 & 2

150MHz

60MHz

2x

1 & 2

2 & 3

1 & 2

2 & 3

2 & 3

166MHz

66MHz

2x

1 & 2

2 & 3

2 & 3

1 & 2

2 & 3

Note: Pins designated should be in the closed position.

CPU SPEED SELECTION (AMD)

CPU speed

Clock speed

Multiplier

JP17

JP18

JP32

JP33

JP34

75MHz

50MHz

1.5x

2 & 3

2 & 3

2 & 3

2 & 3

2 & 3

90MHz

60MHz

1.5x

2 & 3

2 & 3

1 & 2

2 & 3

2 & 3

100MHz

66MHz

1.5x

2 & 3

2 & 3

2 & 3

1 & 2

2 & 3

120MHz

60MHz

1.5x

2 & 3

2 & 3

1 & 2

2 & 3

2 & 3

133MHz

66MHz

1.5x

2 & 3

2 & 3

2 & 3

1 & 2

2 & 3

150MHz

60MHz

2x

1 & 2

2 & 3

1 & 2

2 & 3

2 & 3

166MHz

66MHz

2x

1 & 2

2 & 3

2 & 3

1 & 2

2 & 3

Note: Pins designated should be in the closed position.

CPU SPEED SELECTION (INTEL)

CPU speed

Clock speed

Multiplier

JP17

JP18

JP32

JP33

JP34

75MHz

50MHz

1.5x

2 & 3

2 & 3

2 & 3

2 & 3

2 & 3

90MHz

60MHz

1.5x

2 & 3

2 & 3

1 & 2

2 & 3

2 & 3

100MHz

66MHz

1.5x

2 & 3

2 & 3

2 & 3

1 & 2

2 & 3

120MHz

60MHz

2x

1 & 2

2 & 3

1 & 2

2 & 3

2 & 3

133MHz

66MHz

2x

1 & 2

2 & 3

2 & 3

1 & 2

2 & 3

150MHz

60MHz

2.5x

1 & 2

1 & 2

1 & 2

2 & 3

2 & 3

166MHz

66MHz

2.5x

1 & 2

1 & 2

2 & 3

1 & 2

2 & 3

200MHz

66MHz

3x

2 & 3

1 & 2

2 & 3

1 & 2

2 & 3

Note: Pins designated should be in the closed position.

CPU VOLTAGE SELECTION (SINGLE)

Voltage

JP2/F

JP2/G

3.3v

Open

Closed

3.5v

Closed

Open

CPU VOLTAGE SELECTION (DUAL)

Voltage

V core

JP2/C

JP2/D

JP2/E

JP2/F

JP2/G

3.3v

2.5v

Open

Open

Closed

Open

Closed

3.3v

2.7v

Open

Closed

Open

Open

Closed

3.3v

2.9v

Closed

Open

Open

Open

Closed

3.5v

2.5v

Open

Open

Closed

Closed

Open

3.5v

2.7v

Open

Closed

Open

Closed

Open

3.5v

2.9v

Closed

Open

Open

Closed

Open