HYUNDAI ELECTRONICS, INC.

SUPER-16T

Processor

8088

Processor Speed

4.77/8MHz

Chip Set

Unidentified

Max. Onboard DRAM

640KB

Cache

None

BIOS

Unidentified

Dimensions

330mm x 218mm

I/O Options

Floppy drive interface, parallel port, serial port

NPU Options

8087

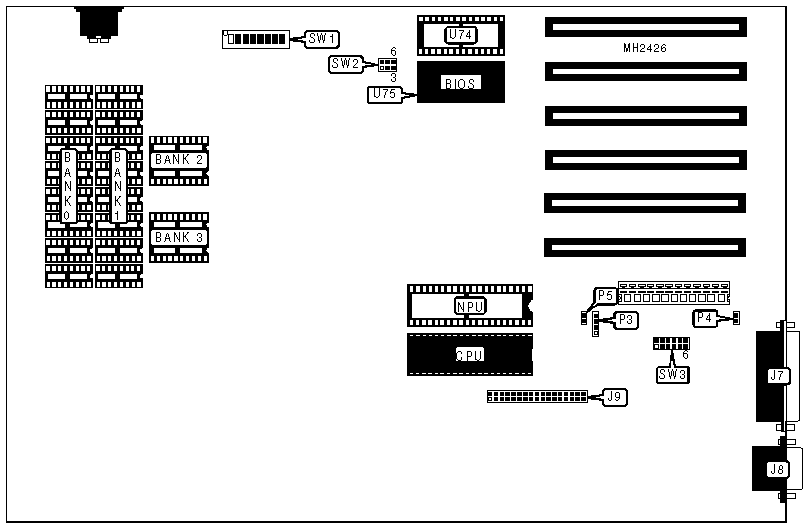
CONNECTIONS

Purpose

Location

Purpose

Location

Parallel port

J7

Speaker

P3

Serial port

J8

Reset switch

P4

Floppy drive interface

J9

Turbo LED

P5

USER CONFIGURABLE SETTINGS

Function

Switch

Position

»

NPU disabled

SW1/2

On

 

NPU enabled

SW1/2

Off

»

Factory configured - do not alter

SW1/3

Off

»

Factory configured - do not alter

SW1/4

Off

»

Century type select 20 century

SW1/7

Off

 

Century type select 21 century

SW1/7

On

»

Factory configured - do not alter

SW1/8

Off

»

Primary parallel port enabled (378H)

SW3

pins 2 & 8 closed

 

Secondary parallel port enabled (278H)

SW3

pins 1 & 7 closed

»

Primary serial port 1 enabled (3F8H)

SW3

pins 5 & 11, 6 & 12 closed

 

Secondary serial port 2 enabled (2F8H)

SW3

pins 3 & 9, 4 & 10 closed

DRAM CONFIGURATION

Size

Bank 0

Bank 1

Bank 2

Bank 3

256KB

(8) 41256

NONE

NONE

NONE

640KB

(8) 41256

(8) 41256

(2) 4464

(2) 4464

CPU SPEED CONFIGURATION

Speed

SW1/1

4.77MHz

Off

8MHz

On

VIDEO CONFIGURATION

Type

SW1/5

SW1/6

None installed

On

On

Color

On

Off

Monochrome

Off

Off

BIOS CONFIGURATION

Type

SW2

27128 (U74)

pins 5 & 6 closed

27128 (U75)

pins 2 & 3 closed

27256 (U74)

pins 4 & 5 closed

27256 (U75)

pins 1 & 2 closed