DELL COMPUTER CORPORATION
OPTIPLEX E1
|
Device Type |
Mainboard |
|
Processor |
Celeron |
|
Processor Speed |
233/266/300/333MHz |
|
Chip Set |
Intel 440EX |
|
Video Chip Set |
ATI |
|
Maximum Onboard Memory |
256MB (SDRAM supported) |
|
Maximum Video Memory |
4MB |
|
Audio Chip Set |
Crystal Semiconductor |
|
Cache |
32KB |
|
BIOS |
Unidentified |
|
Dimensions |
305mm x 244mm |
|
I/O Options |
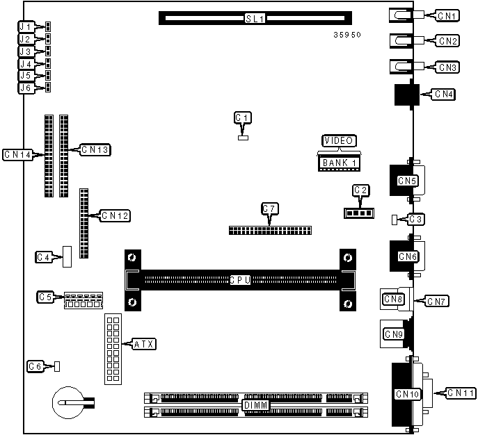
Ethernet 10BaseT connector, floppy drive interface, IDE interfaces (2), parallel port, PS/2 mouse port, serial ports (2), VGA port, riser slot, USB connectors (2), ATX power connector, line in, line out, microphone in, audio in - CD-ROM |
|
CONNECTIONS | |||
|
Purpose |
Location |
Purpose |
Location |
|
ATX power connector |
ATX |
VGA port |
CN5 |
|
Telephony connector |
C1 |
Serial port 2 |
CN6 |
|
Audio in - CD-ROM |
C2 |
USB connector 1 |
CN7 |
|
CPU fan power |
C3 |
USB connector 2 |
CN8 |
|
Front panel connector |
C4 |
PS/2 mouse port |
CN9 |
|
3.3v power |
C5 |
Parallel port |
CN10 |
|
Chassis intrusion connector |
C6 |
Serial port 1 |
CN11 |
|
ATI multimedia connector |
C7 |
Floppy drive interface |
CN12 |
|
Line in |
CN1 |
IDE interface 2 |
CN13 |
|
Line out |
CN2 |
IDE interface 1 |
CN14 |
|
Microphone in |
CN3 |
Riser slot |
SL1 |
|
Ethernet 10BaseT connector |
CN4 | ||
|
USER CONFIGURABLE SETTINGS | |||
|
Function |
Label |
Position | |
|
» |
Factory configured - do not alter |
J5 |
Open |
|
Password enabled |
J6 |
Closed | |
|
Password disabled |
J6 |
Open | |
|
DIMM CONFIGURATION | ||
|
Size |
Bank 0 |
Bank 1 |
|
8MB |
(1) 1M x 64 |
None |
|
16MB |
(1) 2M x 64 |
None |
|
16MB |
(1) 1M x 64 |
(1) 1M x 64 |
|
24MB |
(1) 2M x 64 |
(1) 1M x 64 |
|
32MB |
(1) 4M x 64 |
None |
|
32MB |
(1) 2M x 64 |
(1) 2M x 64 |
|
40MB |
(1) 4M x 64 |
(1) 1M x 64 |
|
48MB |
(1) 4M x 64 |
(1) 2M x 64 |
|
64MB |
(1) 8M x 64 |
None |
|
64MB |
(1) 4M x 64 |
(1) 4M x 64 |
|
72MB |
(1) 8M x 64 |
(1) 1M x 64 |
|
80MB |
(1) 8M x 64 |
(1) 2M x 64 |
|
128MB |
(1) 16M x 64 |
None |
|
128MB |
(1) 8M x 64 |
(1) 8M x 64 |
|
136MB |
(1) 16M x 64 |
(1) 1M x 64 |
|
144MB |
(1) 16M x 64 |
(1) 2M x 64 |
|
160MB |
(1) 16M x 64 |
(1) 4M x 64 |
|
192MB |
(1) 16M x 64 |
(1) 8M x 64 |
|
256MB |
(1) 16M x 64 |
(1) 16M x 64 |
|
Note: Board accepts SDRAM memory. | ||
|
CACHE CONFIGURATION |
|
Note: 32KB cache is located on the Celeron CPU. |
|
VIDEO MEMORY CONFIGURATION | ||
|
Size |
Bank 0 |
Bank 1 |
|
2MB |
2MB |
None |
|
4MB |
2MB |
2MB |
|
Note: The location of bank 0 is unidentified. The chip size is unidentified. | ||
|
CPU SPEED SELECTION | ||||||
|
CPU speed |
Clock speed |
Multiplier |
J1 |
J2 |
J3 |
J4 |
|
233MHz |
66MHz |
3.5x |
Open |
Open |
Open |
Closed |
|
266MHz |
66MHz |
4x |
Open |
Open |
Closed |
Open |
|
300MHz |
66MHz |
4.5x |
Open |
Closed |
Open |
Open |
|
333MHz |
66MHz |
5x |
Closed |
Open |
Open |
Open |