COMPAQ COMPUTER CORPORATION

DESKPRO XL 450/466/560/566/590

Processor

80486DX2/Pentium (depends on CPU card installed)

Processor Speed

50(internal)/60/66(internal)/66MHz

Chip Set

Compaq

Max. Onboard DRAM

128MB

Cache

None

BIOS

AMI

Dimensions

330mm x 218mm

I/O Options

External CPU card, 32-bit PCI bus slots (2), floppy drive interface, game port, IDE interface, parallel port, SCSI port, audio signal interface, PS/2 mouse port, serial ports (2), CD-ROM interface, audio ports (2), speaker/microphone port

NPU Options

None

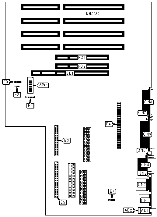
CONNECTIONS

Purpose

Location

Purpose

Location

Audio port 1

AD1

Game port

CN8

Audio port 2

AD2

Chassis fan power

E1

Speaker/microphone connector

CN1

External battery

E3

PS/2 mouse port

CN2

Audio signal interface

E4

Keyboard connector

CN3

IDE interface

E5

Serial port 1

CN4

Floppy drive interface

E6

Serial port 2

CN5

Audio interface

E7

Parallel port

CN6

32-bit PCI bus slots

PC1 & PC2

SCSI port

CN7

External CPU slot

SL1

USER CONFIGURABLE SETTINGS

Function

Jumper/Switch

Position

»

Battery type select internal

E2

pins 2 & 3 closed

 

Battery type select external

E2

pins 1 & 2 closed

»

Flash BIOS write protect enabled

SW1/1

Off

 

Flash BIOS write protect disabled

SW1/1

On

»

EISA configuration changes enabled

SW1/2

Off

 

EISA configuration changes disabled

SW1/2

On

»

Floppy drive read/write enabled

SW1/3

Off

 

Floppy drive read/write disabled

SW1/3

On

»

EISA configuration diskette boot enabled

SW1/4

Off

 

EISA configuration diskette boot disabled

SW1/4

On

»

Password enabled

SW1/5

Off

 

Password enabled

SW1/5

On

»

EISA configuration normal

SW1/6

Off

 

EISA configuration erasable

SW1/6

On

DRAM CONFIGURATION

Size

Bank 0

Bank 1

2MB

(2) 256K x 36

NONE

4MB

(2) 256K x 36

(2) 256K x 36

4MB

(2) 512K x 36

NONE

6MB

(2) 256K x 36

(2) 512K x 36

8MB

(2) 512K x 36

(2) 512K x 36

8MB

(2) 1M x 36

NONE

10MB

(2) 256K x 36

(2) 1M x 36

12MB

(2) 512K x 36

(2) 1M x 36

16MB

(2) 1M x 36

(2) 1M x 36

18MB

(2) 256K x 36

(2) 2M x 36

20MB

(2) 512K x 36

(2) 2M x 36

24MB

(2) 1M x 36

(2) 2M x 36

32MB

(2) 4M x 36

NONE

34MB

(2) 256K x 36

(2) 4M x 36

36MB

(2) 512K x 36

(2) 4M x 36

40MB

(2) 1M x 36

(2) 4M x 36

64MB

(2) 4M x 36

(2) 4M x 36

64MB

(2) 8M x 36

NONE

66MB

(2) 256K x 36

(2) 8M x 36

68MB

(2) 512K x 36

(2) 8M x 36

72MB

(2) 1M x 36

(2) 8M x 36

96MB

(2) 4M x 36

(2) 8M x 36

128MB

(2) 8M x 36

(2) 8M x 36

Note: If 80486 board is installed, Bank 0 consists of J1 & J2 and Bank 1 consists of J3 & J4. If Pentium board is installed, Bank 0 consists of J1 & J3 and Bank 1 consists of J2 & J4.