COMPAQ COMPUTER CORPORATION
DESKPRO 286e (Model 001226)
|
Processor |
80286 |
|
Processor Speed |
12MHz |
|
Chip Set |
Compaq |
|
Max. Onboard DRAM |
1MB (12MB on system memory card) |
|
Cache |
None |
|
BIOS |
Compaq |
|
Dimensions |
332mm x 333mm |
|
I/O Options |
VGA feature connector, floppy drive interface, IDE interface, proprietary system memory card slot, parallel port, serial port, VGA port, bus mouse |
|
NPU Options |
80287 |
|
CONNECTIONS | |||
|
Purpose |
Location |
Purpose |
Location |
|
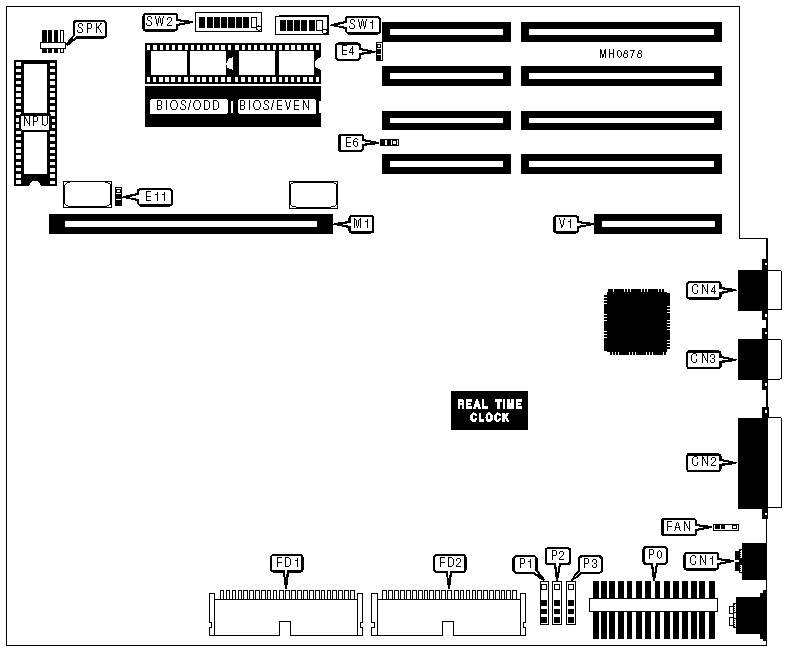
Bus mouse port |
CN1 |
IDE interface |
FD2 |
|
Parallel port |
CN2 |
Proprietary system memory card |
M1 |
|
Serial port |
CN3 |
Speaker |
SPK |
|
VGA port |
CN4 |
Main power |
P0 |
|
Fan power |
FAN |
Drive power plugs |
P1-3 |
|
3.5 inch floppy drive interface |
FD1 |
VGA feature connector |
V1 |
|
USER CONFIGURABLE SETTINGS | |||
|
Function |
Jumper/Switch |
Position | |
| » |
Mouse port enabled |
E4 |
pins 2 & 3 closed |
|
Mouse port disabled |
E4 |
pins 1 & 2 closed | |
| » |
Local bus hidden refresh enabled |
E6 |
pins 2 & 3 closed |
|
Local bus hidden refresh disabled |
E6 |
pins 1 & 2 closed | |
| » |
NPU speed select 12MHz |
E11 |
pins 2 & 3 closed |
| » |
NPU speed select 8MHz |
E11 |
pins 1 & 2 closed |
| » |
Option ROM disabled |
SW1/3 |
Off |
|
Option ROM enabled |
SW1/3 |
On | |
| » |
CPU speed select automatic at power-on |
SW1/4 |
On |
|
CPU speed select high at power-on |
SW1/4 |
Off | |
| » |
Factory configured - do not alter |
SW1/5 |
Off |
| » |
Monitor type select color |
SW1/6 |
On |
|
Monitor type select monochrome (MDA) |
SW1/6 |
Off | |
| » |
IDE address select 1Fx;primary floppy address select 3Fx |
SW2/1 |
Off |
|
IDE address select 17x;secondary floppy address select 37x |
SW2/1 |
On | |
| » |
Password enabled |
SW2/2 |
Off |
|
Password disabled |
SW2/2 |
On | |
| » |
IDE drive interface enabled |
SW2/3 |
Off |
|
IDE drive interface disabled |
SW2/3 |
On | |
| » |
VGA port enabled |
SW2/8 |
Off |
|
VGA port disabled |
SW2/8 |
On | |
|
DRAM SWITCH CONFIGURATION | ||
|
Size |
SW1/1 |
SW1/2 |
|
256KB |
Off |
Off |
|
512KB |
On |
Off |
|
640KB |
On |
On |
|
Reserved |
Off |
On |
|
PARALLEL PORT CONFIGURATION | ||
|
Setting |
SW2/6 |
SW2/7 |
|
LPT1 at 3Bx |
On |
Off |
|
LPT2 at 37x |
Off |
On |
|
Disabled |
On |
On |
|
SERIAL PORT CONFIGURATION | ||
|
Setting |
SW2/4 |
SW2/5 |
|
COM1 at IRQ4 |
Off |
Off |
|
COM2 at IRQ3 |
On |
Off |
|
Disabled |
On |
On |