AST RESEARCH, INC.
Bravo LC 486 (202480-XXX)
|
Processor |
80486SX |
|
Processor Speed |
25MHz |
|
Chip Set |
AST |
|
Max. Onboard DRAM |
64MB |
|
Cache |
None |
|
BIOS |
AST |
|
Dimensions |
254mm x 338mm |
|
I/O Options |
Bus mouse port, CPU/Cache upgrade module, floppy drive interface, IDE interface, LAN module, parallel port, serial port (2), VGA port |
|
NPU Options |
None |
|
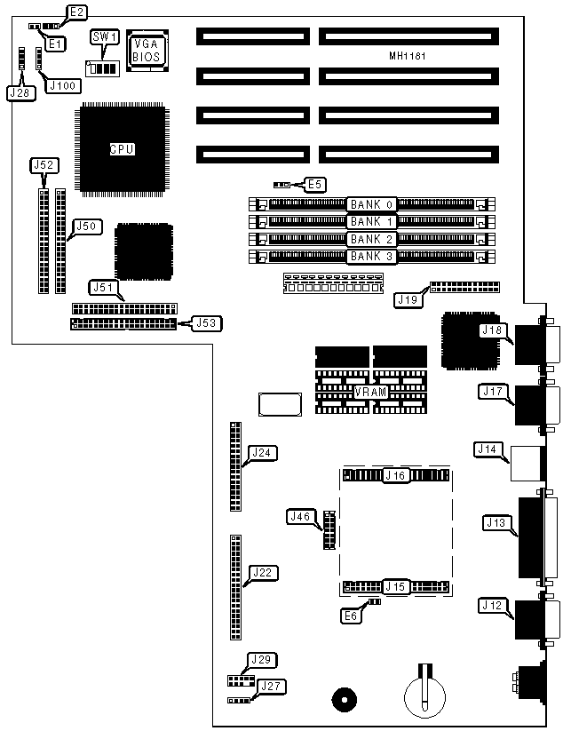
CONNECTIONS | |||
|
Purpose |
Location |
Purpose |
Location |
|
Serial port 2 (COM2) |
J12 |
Floppy drive interface |
J24 |
|
Parallel port |
J13 |
External speaker |
J27 |
|
Bus mouse port |
J14 |
Fan power |
J28 |
|
LAN module |
J15 & J16 |
Front panel switches & LEDs |
J29 |
|
Serial port 1 (COM1) |
J17 |
Feature connector |
J46 |
|
VGA port |
J18 |
CPU/Cache upgrade module |
J50, J51, J52, J53 |
|
VGA pass-through |
J19 |
IDE interface LED |
J100 |
|
IDE interface |
J22 | ||
|
USER CONFIGURABLE SETTINGS | |||
|
Function |
Jumper/Switch |
Position | |
| » |
Factory configured - do not alter |
E1 |
open |
| » |
Factory configured - do not alter |
E2 |
pins 2 & 3 closed |
| » |
Parallel port interrupt select IRQ7 |
E5 |
pins 2 & 3 closed |
|
Parallel port interrupt select IRQ5 |
E5 |
pins 1 & 2 closed | |
| » |
CMOS memory normal operation |
E6 |
open |
|
CMOS memory clear |
E6 |
closed | |
| » |
VGA port enabled |
SW1/switch 1 |
closed |
|
VGA port disabled |
SW1/switch 1 |
open | |
| » |
Password check enabled |
SW1/switch 2 |
open |
|
Password check disabled |
SW1/switch 2 |
closed | |
| » |
Factory configured - do not alter |
SW1/switch 3 |
open |
| » |
Factory configured - do not alter |
SW1/switch 4 |
open |
|
DRAM CONFIGURATION | ||||
|
Size |
Bank 0 |
Bank 1 |
Bank 2 |
Bank 3 |
|
2MB |
(1) 256K x 36 |
(1) 256K x 36 |
NONE |
NONE |
|
4MB |
(1) 256K x 36 |
(1) 256K x 36 |
(1) 256K x 36 |
(1) 256K x 36 |
|
4MB |
(1) 1M x 36 |
NONE |
NONE |
NONE |
|
8MB |
(1) 1M x 36 |
(1) 1M x 36 |
NONE |
NONE |
|
16MB |
(1) 1M x 36 |
(1) 1M x 36 |
(1) 1M x 36 |
(1) 1M x 36 |
|
16MB |
(1) 4M x 36 |
NONE |
NONE |
NONE |
|
32MB |
(1) 4M x 36 |
(1) 4M x 36 |
NONE |
NONE |
|
64MB |
(1) 4M x 36 |
(1) 4M x 36 |
(1) 4M x 36 |
(1) 4M x 36 |
|
VRAM CONFIGURATION | |
|
Size |
VRAM |
|
512KB |
(4) 44256 |