INNOVATIVE INTEGRATION

PC44

Card Type

Digital I/O card, DSP processor card

Chip Set

TI

Maximum Onboard Memory

8MB SRAM

I/O Options

Com ports (6), Analog I/O, Digital I/O, Factory test port

Data Bus

16-bit ISA

Card Size

Full-length, full-height card

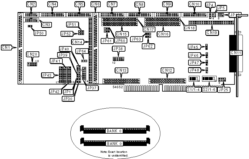
CONNECTIONS

Function

Label

Function

Label

Unidentified

CN1

Analog I/O

CN11

Unidentified

CN2

Unidentified

CN12

Unidentified

CN3

Unidentified

CN13

Processor A com 1

CN4

Unidentified

CN14

Processor A com 2

CN5

Unidentified

CN15

Unidentified

CN6

Unidentified

CN16

Processor B com 1

CN7

Unidentified

CN17

Processor B com 2

CN8

Unidentified

CN18

Processor C com 1

CN9

Digital I/O

CN19

Processor C com 2

CN10

Factory test port - do not use

CN20

USER CONFIGURABLE SETTINGS

Function

Label

Position

»

JTAG IN/OUT to TIM site A

JP1

Closed

 

JTAG IN/OUT not TIM site A

JP1

Open

»

Digital I/O latch clock internal

JP4

Pins 2 & 3 closed

 

Digital I/O latch clock external

JP4

Pins 1 & 2 closed

»

Digital I/O direction 0-15=output

JP5

Pins 1 & 3 closed

»

Digital I/O direction 16-31=output

JP5

Pins 2 & 4 closed

»

JTAG IN/OUT to TIM site B

JP30

Closed

 

JTAG IN/OUT not TIM site B

JP30

Open

»

JTAG passthru disabled

JP50

Closed

 

JTAG passthru enabled

JP50

Open

»

4Xbus strobe A_STRB0

JP64

Pins 2 & 3 closed

 

4Xbus strobe GYBANK1

JP64

Pins 1 & 2 closed

DRAM CONFIGURATION

Size

Bank 0

128KB

(2) 32KB x 32

256KB

(2) 64KB x 32

512KB

(2) 128KB x 32

1MB

(2) 256KB x 32

2MB

(2) 512KB x 32

4MB

(2) 1MB x 32

8MB

(2) 2MB x 32

TIMER SOURCE 0 SELECTION

Setting

JP39

 

Processor A TCLK0

Pins 1 & 3 closed

»

82C54 channel 0

Pins 3 & 5 closed

 

82C54 channel 1

Pins 2 & 4 closed

 

82C54 channel 2

Pins 4 & 6 closed

TIMER SOURCE 1 SELECTION

Setting

JP40

 

Processor A TCLK0

Pins 1 & 3 closed

 

82C54 channel 0

Pins 3 & 5 closed

»

82C54 channel 1

Pins 2 & 4 closed

 

82C54 channel 2

Pins 4 & 6 closed

D/A TRIGGER SELECTION

Setting

JP37

 

D/A1=EXT TM SRC0

Pins 1 & 2 closed

»

D/A0 & DAC1 driven as pair

Pins 3 & 4 closed

 

D/A0= TM SRC 0

Pins 5 & 6 closed

»

All D/A channels driven as a quad

Pins 7 & 8, 3 & 4, 11 & 12 closed

 

D/A2 = TM SRC1

Pins 9 & 10 closed

 

D/A2 & DAC3 driven as pair

Pins 11 & 12 closed

 

D/A3 = EXT TM SCR1

Pins 13 & 14 closed

DAC 0 OUTPUT RANGE SELECTION

Range

JP46

0-10V

Pins 1 & 2 closed

+-10V

Pins 2 & 3 closed

DAC 1 OUTPUT RANGE SELECTION

Range

JP45

0-10V

Pins 1 & 2 closed

+-10V

Pins 2 & 3 closed

DAC 2 OUTPUT RANGE SELECTION

Range

JP48

0-10V

Pins 1 & 2 closed

+-10V

Pins 2 & 3 closed

DAC 3 OUTPUT RANGE SELECTION

Range

JP47

0-10V

Pins 1 & 2 closed

+-10V

Pins 2 & 3 closed

82C54 CLOCK SOURCE SELECTION

Setting

JP15

CLK0 = H1/4

Pins 1 & 2 closed

CLK1 = H1/4

Pins 3 & 4 closed

CLK2 = H1/4

Pins 5 & 6 closed

PROCESSOR A INTERRUPTS EINT0

Setting

JP43

Ext Int 0

Pins 1 & 3 closed

Dport Int

Pins 3 & 5 closed

TM_SRC0

Pins 2 & 4 closed

EXT_TM_SRC0

Pins 4 & 6 closed

PROCESSOR A INTERRUPTS EINT1

Setting

JP43

Ext Int 1

Pins 7 & 9 closed

ADC_A_NOT_BUSY

Pins 9 & 11 closed

TM_SRC1

Pins 8 & 10 closed

ADC_B_NOT_BUSY

Pins 10 & 12 closed

PROCESSOR A INTERRUPTS EINT2

Setting

JP43

Ext Int 2

Pins 13 & 15 closed

Int B to A

Pins 15 & 17 closed

PC_INT0

Pins 14 & 16 closed

EXT_TM_SRC1

Pins 16 & 18 closed

PROCESSOR B INTERRUPTS EINT0

Setting

JP41

Ext Int 0

Pins 1 & 3 closed

Dport Int

Pins 3 & 5 closed

TM_SRC0

Pins 2 & 4 closed

EXT_TM_SRC0

Pins 4 & 6 closed

PROCESSOR B INTERRUPTS EINT1

Setting

JP41

Ext Int 1

Pins 7 & 9 closed

ADC_A_NOT_BUSY

Pins 9 & 11 closed

TM_SRC1

Pins 8 & 10 closed

ADC_B_NOT_BUSY

Pins 10 & 12 closed

PROCESSOR B INTERRUPTS EINT2

Setting

JP41

Ext Int 2

Pins 13 & 15 closed

Int A to B

Pins 15 & 17 closed

PC_INT1

Pins 14 & 16 closed

EXT_TM_SRC1

Pins 16 & 18 closed

PROCESSOR C INTERRUPTS EINT0

Setting

JP42

Ext Int 0

Pins 1 & 3 closed

Dport Int

Pins 3 & 5 closed

TM_SRC0

Pins 2 & 4 closed

EXT_TM_SRC0

Pins 4 & 6 closed

PROCESSOR C INTERRUPTS EINT1

Setting

JP42

Ext Int 1

Pins 7 & 9 closed

ADC_A_NOT_BUSY

Pins 9 & 11 closed

TM_SRC1

Pins 8 & 10 closed

ADC_B_NOT_BUSY

Pins 10 & 12 closed

PROCESSOR C INTERRUPTS EINT2

Setting

JP42

Ext Int 2

Pins 13 & 15 closed

Ext Int 3

Pins 15 & 17 closed

PC_INT2

Pins 14 & 16 closed

EXT_TM_SRC1

Pins 16 & 18 closed

A/D TRIGGER SELECTION

Setting

JP38

 

A/D A = EXT TM_SRC0

Pins 1 & 3 closed

 

A/D A = software

Pins 2 & 4 closed

»

A/D A = TM SCR 0

Pins 3 & 5 closed

»

Channels A & B

Pins 6 & 8 closed

 

A/D B = TM SRC 1

Pins 7 & 9 closed

 

A/C B = EXT TM SRC 1

Pins 9 & 11 closed

 

A/D B = software

Pins 10 & 12 closed

PC INTERRUPT SELECTION

IRQ

JP25

5

Pins 1 & 2 closed

7

Pins 3 & 4 closed

11

Pins 5 & 6 closed

15

Pins 7 & 8 closed

I/O ADDRESS

Address

S1/1

S1/2

S1/3

S1/4

0x280h

On

Off

On

On

DPORT ADDRESS

Address

S2/1

S2/2

S2/3

S2/4

S2/5

S2/6

0xD0000h

Off

Off

On

Off

On

On

PROCESSOR A PORT 5 SETTING

Setting

Label

Position

»

Processor A com port 5 bi-directional

JP51

Pins 1 & 2 closed

 

Processor A com port 5 uni-directional

JP51

Open

 

Reserved

JP51

Pins 2 & 3 closed

PROCESSOR A PORT 2 SETTING

Setting

Label

Position

»

Processor A com port 2 bi-directional

JP52

Pins 1 & 2 closed

 

Processor A com port 2 uni-directional

JP52

Open

 

Reserved

JP52

Pins 2 & 3 closed

PROCESSOR B PORT 5 SETTING

Setting

Label

Position

»

Processor B com port 5 bi-directional

JP60

Pins 1 & 2 closed

 

Processor B com port 5 uni-directional

JP60

Open

 

Reserved

JP60

Pins 2 & 3 closed

PROCESSOR B PORT 2 SETTING

Setting

Label

Position

»

Processor B com port 2 bi-directional

JP61

Pins 1 & 2 closed

 

Processor B com port 2 uni-directional

JP61

Open

 

Reserved

JP61

Pins 2 & 3 closed

PROCESSOR C PORT 5 SETTING

Setting

Label

Position

»

Processor C com port 5 bi-directional

JP62

Pins 1 & 2 closed

 

Processor C com port 5 uni-directional

JP62

Open

 

Reserved

JP62

Pins 2 & 3 closed

PROCESSOR C PORT 2 SETTING

Setting

Label

Position

»

Processor C com port 2 bi-directional

JP63

Pins 1 & 2 closed

 

Processor C com port 2 uni-directional

JP63

Open

 

Reserved

JP63

Pins 2 & 3 closed