MYLEX CORPORATION

BT-757CD

Card Type

Hard drive controller card

Hard Drives supported

Up to 15 SCSI devices

Floppy drives supported

Two 360KB, 720KB, 1.2MB, or 1.44MB drives

Data Bus

32-bit EISA

Card Size

Half-length, full-height card

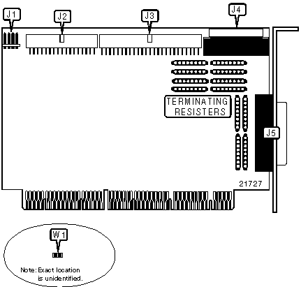
CONNECTIONS

Function

Location

Function

Location

4-pin connector - drive active LED

J1

68-pin SCSI connector - internal

J4

34-pin cable connector - floppy drive

J2

68-pin SCSI connector - external

J5

50-pin SCSI connector - internal

J3

   

USER CONFIGURABLE SETTINGS

Function

Label

Position

»

Floppy drive interface enabled

W1

Closed

 

Floppy drive interface disabled

W1

Open

TEMINATION SELECTION

Terminate function

Terminators installed

Low byte (bits 0-7)

Lower two pairs of terminators

High byte (bits 8-15)

Top four pairs of terminators

Terminate all signals

All terminators installed