DISTRIBUTED PROCESSING TECHNOLOGY

PM2042W/PM2042FW/PM2142W/PM2142FW

Data bus:

32-bit EISA

Size:

Half length, full-height card

Hard drive supported:

Fifteen SCSI-Wide,or eight SCSI-Wide with seven SCSI-2 Narrow

SCSI-3 and Fast SCSI devices also supported

Floppy drives supported:

Two 360KB, 720KB, 1.2MB, or 1.44MB drives

(PM2042FW and PM2142FW only)

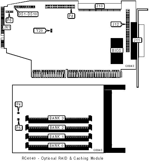
CONNECTIONS

Function

Location

RC4040 connector

CN1

68-pin SCSI connector - internal

J10

68-pin SCSI connector - external

J11

50-pin SCSI connector - internal

J12

LED - ECC enabled (green)

P4

LED - memory fault (red)

P5

4-pin connector - drive active LED

P6

34-pin cable connector - floppy drive (PM2042FW and PM2142FW only)

P8

LED - adapter busy

DS1

LED - computer bus transfer to adapter

DS2

LED - computer bus transfer from adapter

DS3

LED - cache hit

DS4

LED - disk read/ahead active

DS5

LED - disk read

DS6

LED - disk write

DS7

LED - adapter reset

DS8

LED - interrupt to computer pending

DS9

LED - DRQ to computer asserted

DS10

USER CONFIGURABLE SETTINGS

Function

Location

Setting

»

Floppy drive interface enabled

Y20

Closed

 

Floppy drive interface disabled

Y20

Open

Note: Floppy drives only on models PM2042FW and PM2142FW.

DRAM CONFIGURATION

Size

Bank 0

Bank 1

Bank 2

Bank 3

1MB

(1) 256K x 36

None

None

None

1MB

None

(1) 256K x 36

None

None

1MB

None

None

(1) 256K x 36

None

1MB

None

None

None

(1) 256K x 36

2MB

(1) 256K x 36

(1) 256K x 36

None

None

2MB

None

(1) 256K x 36

(1) 256K x 36

None

2MB

None

None

(1) 256K x 36

(1) 256K x 36

3MB

(1) 256K x 36

(1) 256K x 36

(1) 256K x 36

None

3MB

None

(1) 256K x 36

(1) 256K x 36

(1) 256K x 36

3MB

(1) 256K x 36

None

(1) 256K x 36

(1) 256K x 36

3MB

(1) 256K x 36

(1) 256K x 36

None

(1) 256K x 36

4MB

(1) 256K x 36

(1) 256K x 36

(1) 256K x 36

(1) 256K x 36

DRAM CONFIGURATION CONTINUED

Size

Bank 0

Bank 1

Bank 2

Bank 3

4MB

(1) 1M x 36

None

None

None

4MB

None

(1) 1M x 36

None

None

4MB

None

None

(1) 1M x 36

None

4MB

None

None

None

(1) 1M x 36

8MB

(1) 1M x 36

(1) 1M x 36

None

None

8MB

None

(1) 1M x 36

(1) 1M x 36

None

8MB

None

None

(1) 1M x 36

(1) 1M x 36

12MB

(1) 1M x 36

(1) 1M x 36

(1) 1M x 36

None

12MB

None

(1) 1M x 36

(1) 1M x 36

(1) 1M x 36

12MB

(1) 1M x 36

None

(1) 1M x 36

(1) 1M x 36

12MB

(1) 1M x 36

(1) 1M x 36

None

(1) 1M x 36

16MB

(1) 1M x 36

(1) 1M x 36

(1) 1M x 36

(1) 1M x 36

16MB

(1) 4M x 36

None

None

None

16MB

None

(1) 4M x 36

None

None

16MB

None

None

(1) 4M x 36

None

16MB

None

None

None

(1) 4M x 36

32MB

(1) 4M x 36

(1) 4M x 36

None

None

32MB

None

(1) 4M x 36

(1) 4M x 36

None

32MB

None

None

(1) 4M x 36

(1) 4M x 36

48MB

(1) 4M x 36

(1) 4M x 36

(1) 4M x 36

None

48MB

None

(1) 4M x 36

(1) 4M x 36

(1) 4M x 36

48MB

(1) 4M x 36

None

(1) 4M x 36

(1) 4M x 36

48MB

(1) 4M x 36

(1) 4M x 36

None

(1) 4M x 36

64MB

(1) 4M x 36

(1) 4M x 36

(1) 4M x 36

(1) 4M x 36

Notes: Although not shown above, 1MB, 4MB and 16MB SIMMs can be combined and DPT ECC SiMMs

can replace parity SIMMs of 4MB or 16MB.

Single sided SIMMs are preferred, but low-profile double sided 2M and 8MB increments are

supported.